Pada kehidupan sehari-hari kita pasti pernah melihat orang yang berjalan, mobil yang melaju, mangga jatuh dari pohonnya, dan lain sebagainya. Semua itu Anda katakan sebagai contoh gerak. Lantas, apa yang dimaksud dengan gerak?
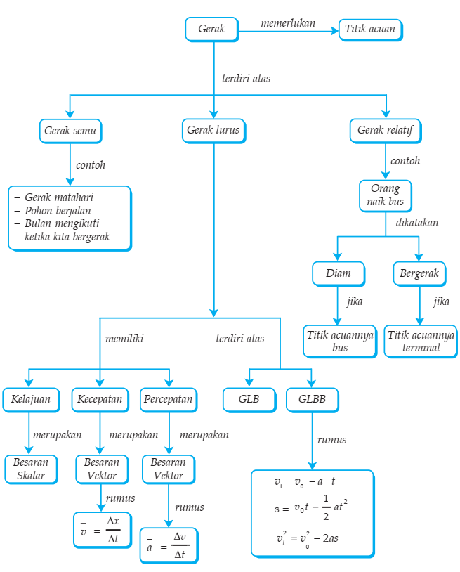
Di SMP/MTs kita telah mempelajari bahwa benda dikatakan bergerak apabila kedudukannya senantiasa berubah terhadap suatu acuan tertentu.
Misalnya, kalian sedang duduk di dalam kereta api yang bergerak meninggalkan stasiun. Kalian dikatakan bergerak apabila yang dijadikan titik acuan stasiun kereta api, hal ini karena kedudukan kalian terhadap stasiun kerta api senantiasa berubah. Namun, jika yang dijadikan titik acuan kereta api, maka kalian dikatakan tidak bergerak, karena kedudukan kalian dengan kereta api tetap.
Pada bab ini kita akan mempelajari tentang kinematika. Kinematika merupakan ilmu yang mempelajari tentang gerak tanpa memperhatikan penyebab timbulnya gerak. Sedangkan ilmu yang mempelajari gerak suatu benda dengan memperhatikan penyebabnya disebut dinamika. Dinamika akan kita pelajari pada saat kalian mempelajari hukum-hukum Newton. Berikut peta konsep gerak lurus yang akan kita pelajari:

